第四版:便民

2026年03月26日
关闭
便民问答
工伤保险费率政策问答(一)
1.用人单位的行业工伤风险类别如何划分?
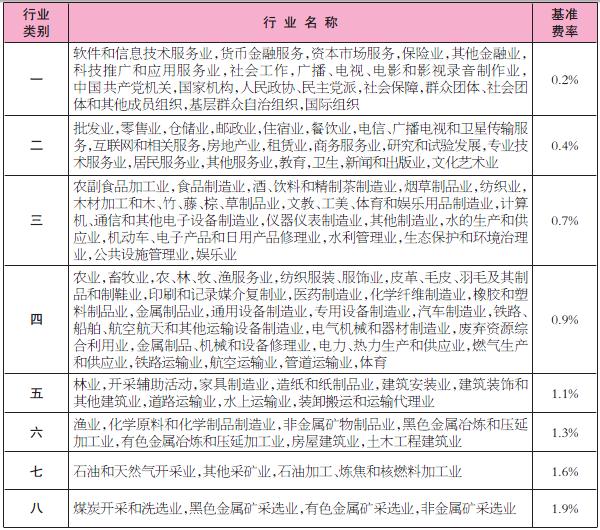
答:用人单位的行业工伤风险类别按照国家规定划分为一类至八类(具体见附表)。
2.本市一类至八类行业用人单位的工伤保险基准费率是多少?
答:本市一类至八类行业用人单位基准费率按照全国工伤保险行业基准费率规定执行,即分别为该行业用人单位工伤保险缴费基数的0.2%、0.4%、0.7%、0.9%、1.1%、1.3%、1.6%、1.9%,并按照“以支定收、收支平衡”的原则适时调整(具体见附表)。
3.如何确定用人单位所属行业工伤风险类别?
答:社会保险经办机构根据用人单位登记注册和主要经营生产业务等情况确定其行业工伤风险类别。劳务派遣单位统一按二类行业工伤风险类别确定。
4.如何调整用人单位所属行业工伤风险类别?
答:用人单位登记注册内容及主要经营生产业务发生变化需调整行业类别的,应持营业执照及有关材料,及时到社会保险经办机构办理变更行业类别手续,并从变更后的次月起调整工伤保险费率。社会保险经办机构能够通过数据共享、网络核验、电子证照库调取的材料,用人单位无需重复提交。
工伤保险行业基准费率表

-
-
上
一
版 -
下
一
版


