【15分钟就业服务圈】精彩活动不断线,一站搞定就业难题
“15分钟就业服务圈”社区就业服务站点建设市政府实事项目作为人社部门常态化政府开放活动之一,我们将持续发布精彩服务内容,今天为大家带来黄浦区、长宁区、普陀区、闵行区、金山区、嘉定区、松江区、青浦区、崇明区、静安区、杨浦区、宝山区近期就业活动安排!
以下信息仅供参考
具体以现场实际举办为准
黄浦区
本周活动安排

新华路街道凝·新创就汇西镇服务站
主题:“乐业上海优+”-2026年春季促进就业专项行动专场线上招聘会
类型:招聘活动
时间:2月3日-2月9日
线上平台:“人文新华”微信公众号
咨询:李老师 021-62942110
新华路街道凝·新创就汇红庄服务站
主题:“乐业上海优+”就业专家1V1职业指导
类型:职业指导
时间:2月6日 14:00-15:00
活动地址:法华镇路204号
咨询:李老师 021-62942110
华阳路街道365职通车就业服务站
主题:“乐业上海优+”-2026年春季促进就业专项行动2月专场线上招聘会
类型:招聘活动
时间:2月6日-2月12日
线上平台:“春满华阳”微信公众号
咨询:雷老师 021-62116402
程家桥街道程心乐业服务站(机场新村站)
主题:“乐业上海优+”-2026年春季促进就业专项行动专场线上招聘会
类型:招聘活动
时间:2月8日-2月14日
线上平台:“长宁程家桥”微信公众号
咨询:赵老师 021-22300129
仙霞新村街道拾光服务站
主题:“乐业上海优+”-2026年春季促进就业专项行动专场线上招聘会
类型:招聘活动
时间:2月5日-2月8日
线上平台:“长宁仙霞”微信公众号
咨询:钟老师 021-62956452
北新泾街道泾治荟服务站
主题:“乐业上海优+”-2026年春季促进就业专项行动专场线上招聘会
类型:招聘活动
时间:2月5日-2月10日
线上平台:“北新泾”微信公众号
咨询:徐老师 021-52177825
北新泾街道爱馨苑服务站
主题:“乐业上海优+”就业创业指导
类型:职业指导
时间:2月6日 14:00-15:00
活动地址:天山西路350弄55号
咨询:徐老师 021-52177825
新泾镇泾彩乐业服务站
主题:“乐业上海优+”-2026年春季促进就业专项行动专场线上招聘会
类型:招聘活动
时间:2月5日-2月11日
线上平台:“绿色新泾”微信公众号
咨询:余老师 021-52160606*2005
主题:“乐业上海优+”两项补贴政策咨询
类型:政策咨询
时间:2月5日 14:00-15:30
活动地址:协和路239弄24号2楼
咨询:余老师 021-52160606*2005
主题:“乐业上海优+”职业指导
类型:职业指导
时间:2月6日 14:00-15:30
活动地址:协和路239弄24号2楼
咨询:余老师 021-52160606*2005
虹桥街道虹东乐业助力站
主题:“乐业上海优+”-2026年春季促进就业专项行动专场招聘面试会
类型:招聘活动
时间:2月5日 14:00-16:00
活动地址:中山西路1030弄8号侧面(虹东活动室)
咨询:张老师 021-22850929
虹桥街道伊犁乐业助力站
主题:“乐业上海优+”就业创业指导专家“一对一”指导活动
类型:创业指导
时间:2月5日 14:00-16:00
活动地址:伊犁路134弄1号
咨询:张老师 021-22850929
普陀区
活动时间:2月2日-2月8日
活动内容:“春风送岗促就业 精准服务助发展” 2026年真如镇街道二月线上专场招聘活动
参与方式:扫描下方二维码,在线投递

活动时间:2月3日-2月5日
活动内容:“春风送岗促就业 精准服务助发展”2026年长征镇线上招聘会
参与方式:扫描下方二维码,在线投递

活动时间:14:00-15:30
活动地点:阳光梦工坊社区就业服务站(平利路41弄17号)
活动内容:一对一专家职业指导
活动时间:14:00-15:30
活动地点:桃浦东部党群服务中心社区就业服务站(真南路822弄450号)
活动内容:就业创业讲座活动
2月4日 星期三
活动时间:9:30-10:00
活动地点:真如意社区就业服务站(兰溪路1018号)
活动内容:就业政策宣传活动
活动时间:14:00-15:00
活动地点:武宁党群服务中心社区就业服务站二楼(曹杨路926号)
活动内容:就业政策宣传活动
活动时间:14:00-15:00
活动地点:曹杨社区就业服务站(杏山路317号)
活动内容:就业政策宣传活动
活动时间:14:00-15:00
活动地点:百姓客厅社区就业服务站(黄陵路165号2楼)
活动内容:一对一专家职业指导
活动时间:14:00-16:00
活动地点:鸿寿坊楼宇党群服务中心3楼(新会路272号16号楼)
活动内容:“骏马迎春至·良才赴新程”2026年街道联合招聘会
2月5日 星期四
活动时间:14:00-15:30
活动地点:桃浦阳光水岸社区就业服务站(真南路3489弄1号楼1楼)
活动内容:就业创业讲座活动
2月6日 星期五
活动时间:2月6日-2月8日
活动内容:“春风送岗促就业 精准服务助发展“2026年桃浦镇二月专项招聘会
参与方式:扫描下方二维码,在线投递

活动时间:14:00-15:00
活动地点:白兰社区就业服务站(白兰路135弄1号)
活动内容:就业创业综合服务活动暨职业指导活动
活动时间:14:00-15:00
活动地点:兰田社区就业服务站(中山北路2605弄43号)
活动内容:就业创业政策咨询
闵行区
2月5日 13:30-14:30
活动主题:乐业上海优+人人乐业“职引未来-2026年春风送岗促就业 精准服务助发展”闵行区颛桥镇——就业政策宣传活动
活动形式:咨询宣传
活动地点:新春路300弄22号
咨询电话:18117283850
梅陇镇景香苑社区就业服务站
2月5日 14:00-15:00
活动主题:乐业上海优+人人乐业“职引未来-2026年春风送岗促就业 精准服务助发展”闵行梅陇镇——专家指导活动
活动形式:职业指导
活动地点:务本路88弄24号
咨询电话:64106294
华漕镇紫堤社区就业服务站
2月6日 13:30-14:30
活动主题:乐业上海优+人人乐业“职引未来—2026年春风送岗促就业,精准服务助发展”闵行区华漕镇——就业创业政策咨询
活动形式:咨询宣传
活动地点:纪翟路550号
咨询电话:33509620
颛桥镇贵都新村社区就业服务站
2月6日 13:30-14:30
活动主题:乐业上海优+人人乐业“职引未来-2026年春风送岗促就业 精准服务助发展”闵行区颛桥镇——就业政策宣传活动
活动形式:咨询宣传
活动地点:都市路3635弄38号
咨询电话:64989030
莘庄镇康城社区就业服务站
2月6日 13:30-14:30
活动主题:乐业上海优+人人乐业“职引未来—2026年春风送岗促就业,精准服务助发展”闵行区莘庄镇——职业指导活动
活动形式:职业指导
活动地点:莘松路958弄维园道25号
咨询电话:34739950
颛桥镇君莲社区就业服务站
2月6日 13:30-14:30
活动主题:乐业上海优+人人乐业“职引未来-2026年春风送岗促就业 精准服务助发展”闵行区颛桥镇——就业政策宣传活动
活动形式:咨询宣传
活动地点:沪光路425弄19号
咨询电话:52960936
金山区
专场面试会
上海德威涂料有限公司专场面试会
站点名称:金色阳光·农建就业服务站
活动时间:2月6日13:30-15:30
活动地点:金山卫镇松金公路218号
木守酒店面试会
站点名称:泾彩一家˙朱泾社区就业服务站
活动时间:2月7日9:00-11:00
活动地点:朱泾镇人民路360号
政策宣传
“迎新春 稳就业”
就业帮扶政策宣传
站点名称:金色阳光·明卫就业服务站
活动时间:2月3日9:00-10:00
活动地点:金山卫镇明卫路688弄18号
劳动保障政策宣传
站点名称:宜业山阳·社区就业服务站
活动时间:2月3日9:00-10:00
活动地点:山阳镇亭卫公路1500号
就业帮扶政策宣传
站点名称:枫享未来·枫泾社区就业服务站
活动时间:2月3日9:00-10:00
活动地点:枫泾镇枫丽路117号
就业帮扶政策宣传
站点名称:枫享未来·工业区管委会就业服务站
活动时间:2月3日9:00-10:00
活动地点:枫泾镇亭枫公路6728号
职业技能培训政策宣传
站点名称:初心亭˙园区就业服务站
活动时间:2月5日9:00-10:00
活动地点:亭林镇南亭公路6158号
职业培训政策宣传
站点名称:“红 业”乐享空间 高新区就业服务站
活动时间:2月5日13:30-14:30
活动地点:高新区珠港街148号
职业技能培训政策宣传
站点名称:雁归留溪·社区就业服务站
活动时间:2月5日14:00-15:00
活动地点:张堰镇张溪路269号
劳动维权相关政策宣传
站点名称:金色阳光·星火就业服务站
活动时间:2月5日14:00-15:30
活动时间:金山卫镇钱鑫路600号
就业政策宣传
站点名称:初心亭˙亭林就业服务站
活动时间:2月5日9:00-10:00
活动地点:亭林镇林珍路59弄97-98号 1楼
就业政策宣传
站点名称:漕泾镇就业服务站
活动时间:2月5日9:30-11:00
活动地点:漕泾镇中一西路601号
嘉定区
外冈镇
施晋村我嘉·邻里中心就业服务站
活动主题:【15分钟就业服务圈】“乐业上海优+”行动——“稳岗留工送温暖”2026年嘉定外冈镇线下职业指导活动
活动类别:职业指导
活动时间:2月5日14:00-15:00
活动地址:外冈镇宝钱公路5005号
活动简介:为附近求职者提供职业指导服务、政策咨询等服务。
咨询电话:59585081
菊园新区
六里村我嘉·邻里中心就业服务站
活动主题:【15分钟就业服务圈】“乐业上海优+”行动——“春风送岗促就业 精准服务助发展”2026年菊园新区稳岗留工送温暖暨春季促进就业专项行动一站式就业创业服务活动
活动类别:政策咨询(宣传)
活动时间:2月6日09:00-10:00
活动地址:嘉安公路1735弄558号
活动简介:提供就业服务、政策宣传、代理招聘等服务。
咨询电话:69900783
南翔镇
云翔我嘉·邻里中心就业服务站
活动主题:“乐业上海优+”行动——“春风送岗促就业 精准服务助发展”2026年南翔镇就业援助月专项行动暨周周招聘会
活动类别:代理招聘、政策咨询(宣传)
活动时间:2月6日13:30-14:30
活动地址:嘉好路1150号3楼大厅
活动简介:为求职者提供岗位推荐、职业指导、政策咨询等服务,为有用工需求的企业提供代理招聘。
咨询电话:39551213
嘉定工业区
朱桥我嘉·邻里中心就业服务站
活动主题:【15分钟就业服务圈】“乐业上海优+”行动——“春风送岗促就业 精准服务助发展”2026年嘉定工业区春季促进就业专项行动暨就业援助月活动
活动类别:招聘(面试)会、政策咨询(宣传)、职业技能培训、职业指导、创业指导、代理招聘
活动时间:2月6日13:30-15:00
活动地址:嘉朱公路1468号
活动简介:为有用工需求的企业和求职者提供就业服务,现场提供:企业招聘、政策宣传、职业指导、创业指导、代理招聘等服务。
咨询电话:69960031-111
马陆镇
新联我嘉·邻里中心就业服务站
活动主题:“乐业上海优+”行动——“春风送岗促就业 精准服务助发展”2026年马陆镇春季促进就业专项行动
活动类别:职业指导、政策咨询(宣传)
活动时间:2月6日14:30-15:30
活动地址:叶城东路350弄11号
活动简介:为求职者提供职业指导、政策咨询服务。
咨询电话:59156260
新成路街道
迎园我嘉·邻里中心就业服务站
活动主题:“启航”心翼家庭专家就业指导
活动类别:职业指导
活动时间:2月10日09:00-11:00
活动地址:迎园中路622弄-1号103室
活动简介:提供政策咨询、职业指导、创业指导等就业服务。
咨询电话:59167990
南翔镇
云翔我嘉·邻里中心就业服务站
活动主题:“乐业上海优+”行动——2026年南翔镇“相约星期二,乐业上海”就业服务活动
活动类别:政策咨询(宣传)
活动时间:2月10日13:30-14:30
活动地址:嘉好路1150号3楼大厅
活动简介:为求职者提供政策咨询服务。
咨询电话:39551213
安亭镇
汽车城我嘉·邻里中心就业服务站
活动主题:“乐业上海优+”行动——“赋能再就业,筑梦新征程”讲座暨安亭镇一站式就业服务活动
活动类别:职业指导、讲座
活动时间:2月10日14:00-15:30
活动地址:安亭镇博园路6990弄59号3楼活动室
活动简介:以技赋能,帮扶各类失业人员再就业。
咨询电话:69578893
外冈镇
恒荣路我嘉·邻里中心就业服务站
活动主题:【15分钟就业服务圈】“乐业上海优+”行动——“春风送岗促就业精准服务助发展”2026年嘉定外冈镇面对面线下面试会
活动类别:招聘(面试)会、代理招聘
活动时间:2月10日14:00-15:00
活动地址:外冈镇恒荣路386号二楼
活动简介:为附近求职者提供岗位推荐、职业指导、政策咨询等就业服务;为有用工需求的企业提供代理招聘服务。
咨询电话:39597820
华亭镇
唐行集镇我嘉·邻里中心就业服务站
活动主题:【15分钟就业服务圈】“乐业上海优+”行动——2026年华亭镇一站式就业服务活动
活动类别:职业指导
活动时间:2月11日09:00-10:00
活动地址:嘉行公路3218号
活动简介:为离校未就业高校毕业生、就业困难人员及其他有就业需求的劳动者,提供岗位推荐、职业规划、技能培训与政策解读等全方位公共服务。
咨询电话:59975026
真新街道
吉镇社区我嘉·邻里中心就业服务站
活动主题:“乐业上海优+”行动——“星期三岗位市集”真新街道一站式就业服务活动
活动类别:职业指导、代理招聘
活动时间:2月11日14:00-16:00
活动地址:吉镇北路99号
活动简介:为有用工需求的企业和求职者提供就业服务。现场提供政策咨询、职业介绍、职业指导、代理招聘等服务。
咨询电话:69106882-801
江桥镇
金鹤新城我嘉·邻里中心就业服务站
活动主题:“赋能创业促发展”——创业政策宣传日活动
活动类别:政策咨询(宣传)、创业指导
活动时间:2月11日14:00-15:00
活动地址:金园一路1398号
活动简介:提供创业政策及相关贷款业务咨询。
咨询电话:69116729
安亭镇
汽车城我嘉·邻里中心就业服务站
活动主题:海纳百创|安亭镇创业政策宣传活动
活动类别:政策咨询(宣传)、创业指导
活动时间:2月12日13:30-14:30
活动地址:博园路6990弄59号1楼指导服务区
活动简介:现场提供创业指导、政策咨询服务。
咨询电话:69578890
外冈镇
施晋村我嘉·邻里中心就业服务站
活动主题:【15分钟就业服务圈】“乐业上海优+”行动——2026年外冈镇面对面线下面试会
活动类别:招聘(面试)会、代理招聘
活动时间:2月12日14:00-15:00
活动地址:外冈镇宝钱公路5005号
活动简介:为附近求职者提供岗位推荐、职业指导、政策咨询等就业服务;为有用工需求的企业提供代理招聘服务。
咨询电话:59585081
安亭镇
安亭·上海数字汽车园就业服务站
活动主题:“乐业上海优+”行动——2026年安亭镇一站式就业创业服务活动
活动类别:职业指导、创业指导
活动时间:2月13日09:30-10:30
活动地址:百安公路528号1楼
活动简介:现场提供岗位信息、职业指导、创业指导、求职登记、政策咨询等服务。
咨询电话:69578893
南翔镇
东社区我嘉·邻里中心就业服务站
活动主题:“乐业上海优+”行动——”春风送岗促就业 精准服务助发展“2026年南翔镇就业援助月专项行动暨周周招聘会
活动类别:代理招聘、政策咨询(宣传)
活动时间:2月13日13:30-14:30
活动地址:宝翔路160号106室
活动简介:为求职者提供岗位推荐、职业指导、政策咨询等服务,为有用工需求的企业提供代理招聘。
咨询电话:69951089
嘉定工业区
上海嘉定工业区社区事务受理服务中心就业服务站
活动主题:【15分钟就业服务圈】“乐业上海优+”行动——“春风送岗促就业 精准服务助发展”2026年嘉定工业区春季促进就业专项行动暨就业援助月活动
活动类别:政策咨询(宣传)、职业指导、创业指导、代理招聘
活动时间:2月13日13:30-14:30
活动地址:永盛路2703号
活动简介:为有用工需求的企业和求职者提供就业服务,现场提供:政策宣传、职业指导、创业指导、代理招聘等服务。
咨询电话:69960031-111
嘉定镇街道
桃园新村“睦邻帮”就业服务站
活动主题:“乐业上海优+”行动——2026年春季促进就业专项行动嘉定镇街道一站式就业服务活动
活动类别:政策咨询(宣传)、代理招聘
活动时间:2月13日14:00-15:00
活动地址:桃园新村57号
活动简介:为有求职创业需求的人员提供岗位信息、求职登记、创业指导、政策咨询等服务。
咨询电话:59534003-809
马陆镇
众芳我嘉·邻里中心就业服务站
活动主题:“乐业上海优+”行动——“春风送岗促就业 精准服务助发展”2026年马陆镇春季促进就业专项行动
活动类别:职业指导、政策咨询(宣传)、代理招聘
活动时间:2月13日14:30-15:30
活动地址:洪德路67号
活动简介:为求职者提供职业指导、政策咨询、代理招聘服务。
咨询电话:59156260
松江区
泖港镇乐业港就业服务站
时间:2月5日13:30-16:00
地点:中厍路165号
活动内容:“师说”系列一对一就业指导
咨询电话:57861451
洞泾镇党群服务中心就业服务站
时间:2月6日13:30-15:00
地点:长兴路466号307室
活动内容:全媒体运营职业体能体验课
咨询电话:67670240
车墩镇南大居社区就业服务站
时间:2月6日13:30-15:00
地点:车墩镇荣福路758弄
活动内容:便民服务日活动—就业创业政策咨询
咨询电话:57800881
新桥镇社区就业服务站
时间:2月6日12:00
地点:新站路460号
活动内容:便民服务——就业创业政策宣传
咨询电话:33730860
新桥镇新育居委社区就业服务站
时间:2月6日13:00
地点:新站路460号
活动内容:春节集市活动——就业创业政策宣传
咨询电话:33730860
佘山镇“就在佘山”云昆社区就业服务站
时间:2月6日9:00-11:00
地点:秋乐苑居委会大楼一楼
活动内容:“廉”袂驰春,颐养新年——秋乐苑第二届我的村晚我的年集市活动
咨询电话:57659267
青浦区
练塘镇
星浜村就业服务站
活动主题:乐业上海优+职业指导
活动内容:职业指导
活动时间:2月6日9:00-10:00
活动地点:明星70号
报名咨询:59817708
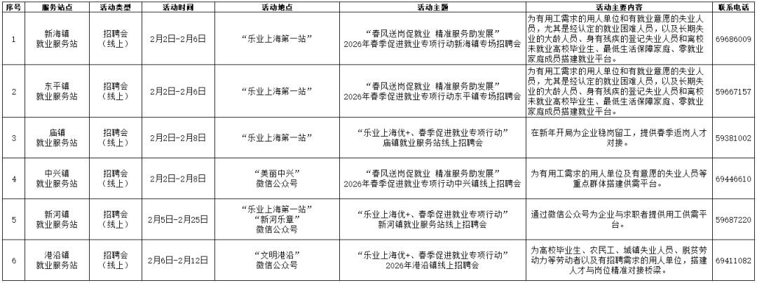
崇明区
招聘活动预告

职业指导活动预告

政策宣传活动预告

特色活动预告

静安区
【职场外挂】1V1规划+简历镀金+压力疏导——直击求职者迷茫痛点,专家定制职业解忧方案
时间:
2月5日13:30-15:00
地点:
北站街道“静邻”就业服务站(恒通东路65弄5号3楼)
活动类别:
专家指导
本活动需预约,预约方式如下

▲长按识别上方二维码查看活动详情
就业保障社区宣导活动
时间:
2月5日9:30-11:00
地点:
曹家渡街道“静邻”就业服务站(昌平路888号)
活动类别:
社区宣导
“芷愿花开前程似锦”新春就业茶话会|邀你共话未来,温暖前行
时间:
2月10日9:30-10:30
地点:
芷江西路98号4楼组织生活室
活动类别:
专家讲座(针对即将毕业的在校大学生)
本活动需预约,预约方式如下:
预约电话66583382-206
就业服务
时间:
2月11日14:00-15:00
地点:
临汾路335号
活动类别:
政策咨询、求职登记
本活动需预约,预约方式如下:
预约电话56612722
就业服务
时间:
2月11日14:00-15:00
地点:
岭南路358号2楼
活动类别:
政策咨询、求职登记
本活动需预约,预约方式如下:
预约电话15221426940
就业保障社区宣导活动
时间:
2月11日8:30-10:30
地点:
武定路1130号(翰林府邸口)
活动类别:
社区宣导
“一网通办”就业服务直通车
时间:
2月11日9:30-11:00
地点:
大宁路街道“静邻”就业服务站(万荣路1199弄1号1楼)
活动类别:
政策咨询、业务办理
本活动需预约,预约方式如下:
预约电话18101844118
杨浦区
2月5日(周四)10:00
活动名称:
【15分钟就业服务圈】2026年杨浦区“一揽子”稳岗留工送温暖活动暨春季促进就业专项行动——杨浦区定海路街道周家嘴路就业服务站面试会
举办形式:
线下面试会
活动地址:
周家嘴路4462号
招聘企业信息一览
上海电院电力电子实业有限公司
部门管理助理
咨询电话:
65670011*2036
一对一指导

宝山区
活动排片表
